images
 
 
������������������������������������
【徵才公告】衛生福利部疾病管制署-東區管制中心招募公衛師,歡迎公衛師應聘!
2026/3/2

  


衛生福利部疾病管制署─東區管制中心招募公衛師

(薦任第六職等至第七職等,薪資約5萬5)

歡迎具公衛師證照,並從事相關工作2年以上者踴躍報名,報名延長至3/20截止

職缺 | 專技轉任公衛師

地點 | 東區管制中心

薪資 | 月薪約 5萬5千元

資格 | 具公衛師證書,從事公共衛生相關2年以上者

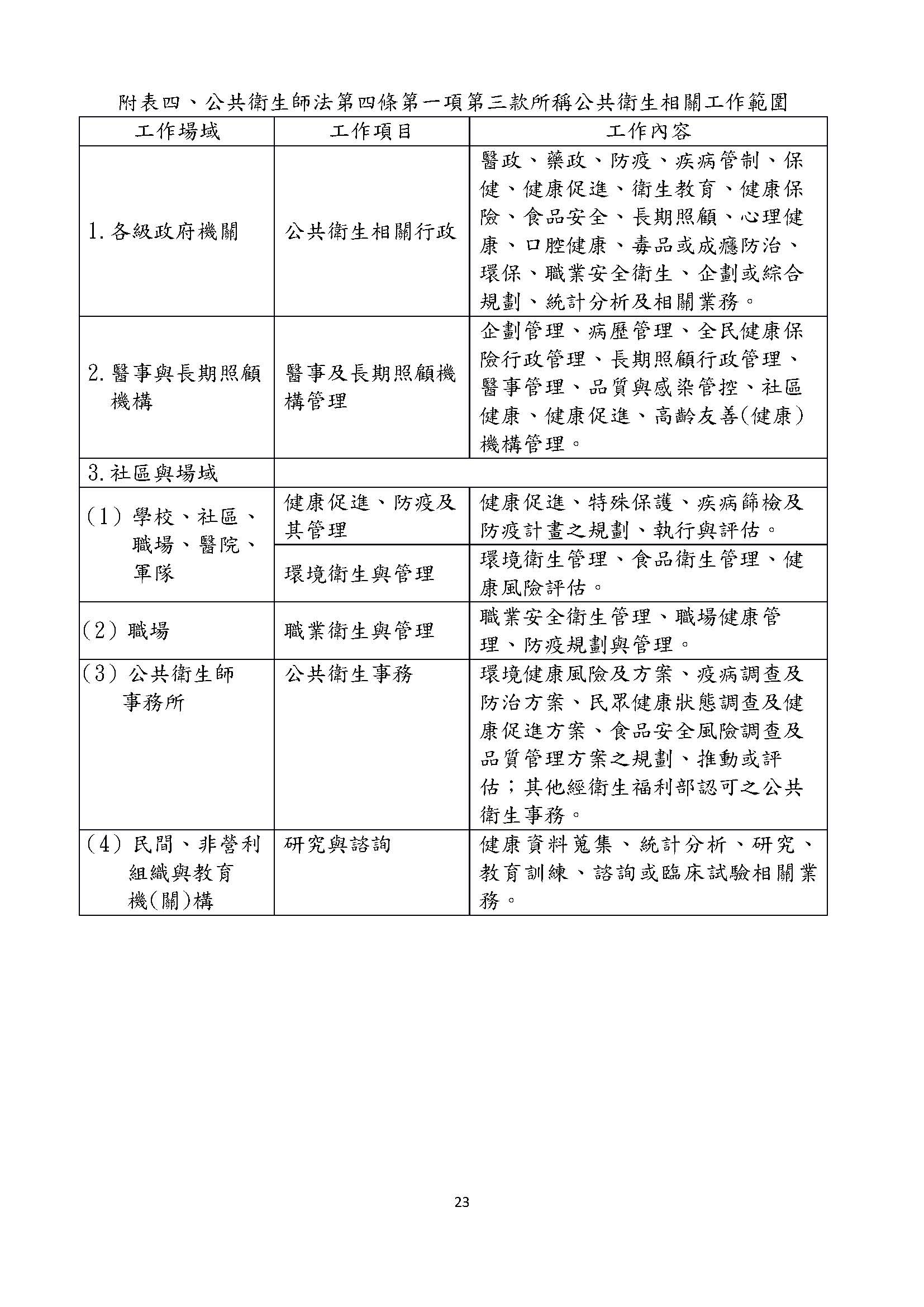
備註 |  公共衛生相關工作範圍請參考公衛師應考資格附表四之相關工作內容

--本職缺係依「專門職業及技術人員轉任公務人員條例」轉任公職辦理--

詳細公告內容連結

疾病管制署網站

人事行政局事求人

 

  

<<上一則 | 下一則>>  
   
Powered by Taiwan Public Health Association © 2011  
會址:台北市中正區10055徐州路17號543室      統一編號:21100531    
秘書處:02-23919529/ E-mail:tpha@hg3c.com     
編輯部:02-23584341/ E-mail:10.6288tjph@gmail.com   
傳真:本會已無提供傳真,還請不吝掃描或拍照後,E-MAIL上面兩個信箱
 (編輯部原tjph@hg3c.com將同步收信至2023/12/31後停用)